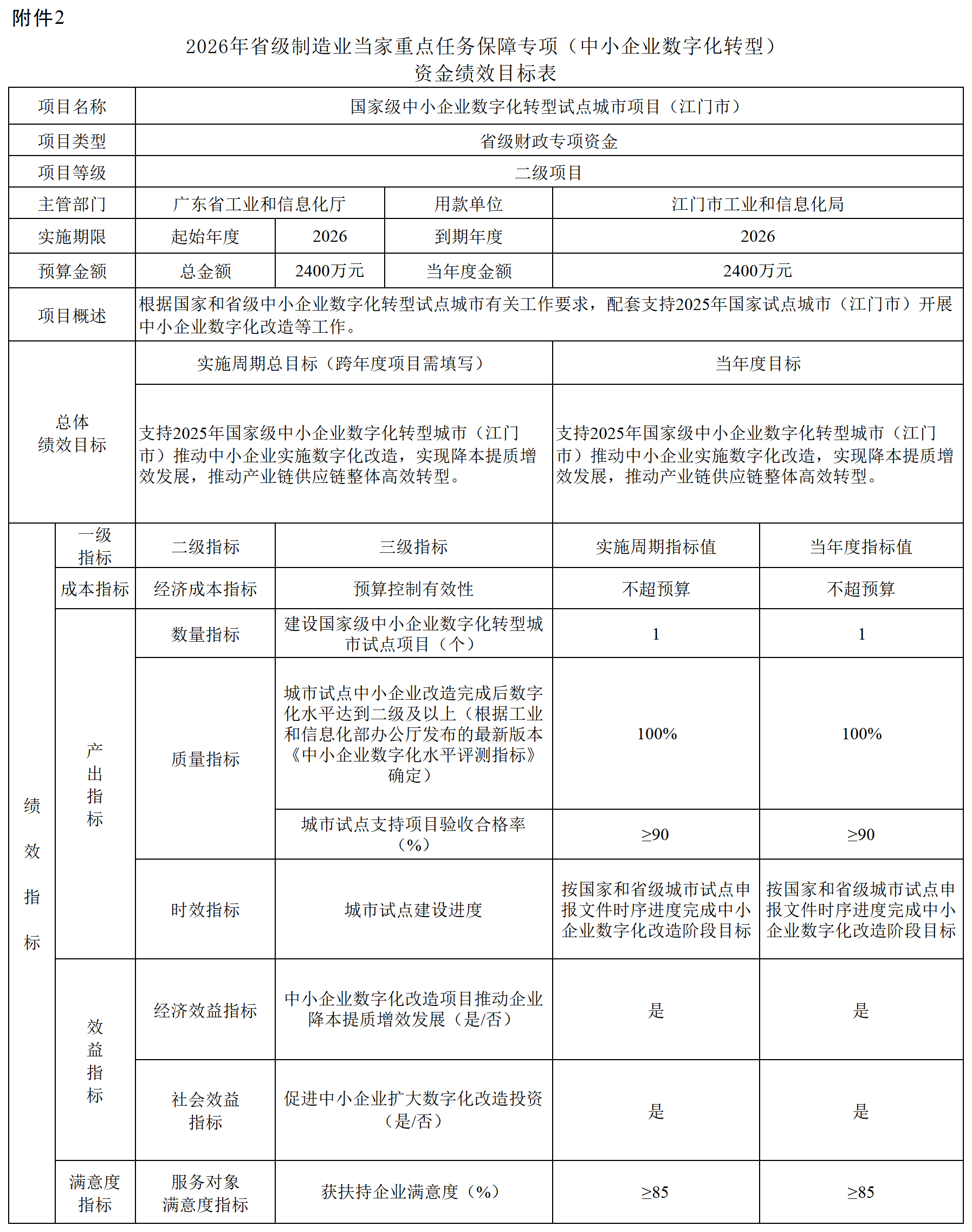
根据《广东省省级财政专项资金管理办法(2025年修订)》(粤府〔2025〕56号)等有关规定,省工业和信息化厅编制了2026年省级制造业当家重点任务保障专项(中小企业数字化转型)资金项目计划,并按有关规定予以公示,公示期自2026年1月13日至1月19日。对公示内容如有异议,请在公示期内向省工业和信息化厅(工业互联网处)反映。以个人名义反映情况的,请提供真实姓名、联系方式和反映事项证明材料等;以单位名义反映情况的,请提供真实单位名称(加盖公章)、联系人、联系方式和反映事项证明材料等。


根据《广东省省级财政专项资金管理办法(2025年修订)》(粤府〔2025〕56号)等有关规定,省工业和信息化厅编制了2026年省级制造业当家重点任务保障...
服务承诺:7*24小时服务、实时响应需求、实时进度反馈、所有申请当天上报 立即咨询
范老师
吴老师
李老师
黄老师
金总
杨总
杨老师专家团队范老师公司职务专利拆分从业年限8年擅长业务领域擅长从技术发展趋势、市场竞争格局与法律政策多维度出发,为企业制定系统化的专利布局策略。工作感悟...
专家团队吴老师公司职务专利代理师从业年限15年擅长业务领域有双证执业资格优势,尤其擅长专利侵权与专利无效等案件。直接代理过的专利诉讼、无效等案件高达2000多件...
专家团队李老师公司职务专利拆分从业年限4年擅长业务领域擅长从技术交底书中提炼关键创新点,进行多维度专利拆分,规划合理的申请路径与保护范围。工作感悟...
专家团队黄老师公司职务商标检索,方案规划从业年限4年擅长业务领域擅长结合企业发展阶段与市场布局,开展商标近似性检索与风险评估,制定符合注册规范与商业目标的商标申...
专家团队金总公司职务总经理从业年限10年擅长业务领域广东省知识产权运营人才 &经济专业技术资格(知识产权师)深圳市专精特新企业政策公益宣讲员深圳市技术创业服务协...
专家团队杨孝联公司职务合伙人/副总经理从业年限10年擅长业务领域擅长产业政策分析,企业科技项目咨询辅导,企业管理体系咨询辅导、知识产权管理咨询。工作感悟...
专家团队杨老师公司职务副总经理/专利代理师从业年限8年擅长业务领域从事知识产权行业8年以上,具备丰富的专利申请代理、专利检索、侵权分析评估、知识产权培训等专业知...
刘总来自:深圳-宝安
杨老师的跨国诉讼矩阵令人叫绝!5G专利337调查+德法双线突破,6个月迫使巨头和解,获赔金额超预期200%,行业地位重置!...
王总来自:深圳-宝安
金老师的技术挖掘能力超群!在5G天线专利布局中,精准定位3个核心创新点,通过PCT策略实现中美欧全覆盖,价值评估提升200%,诉讼无效防御成功率100%。...
陈总来自:深圳-龙华
跨境和解巧妙运用仲裁条款,跨境纠纷7日和解,避免百万美元损失...
冯总 来自:深圳-南山
境外投诉48小时清除亚马逊欧洲站侵权跟卖,Buy Box占有率回升95%...
王总来自:
TRO预防提前布局设计规避方案,新上市产品零TRO投诉,安心爆单...
郑董来自:深圳-南山
侵权监测AI鹰眼系统月捕100+仿品,自动取证投诉,侵权率降90%...
吴总 来自:东莞-凤岗
跨境申诉专利无效宣告+反通知组合拳,恢复被下架爆款,销量创新高...
周总来自:深圳-坪山
TRO应诉法庭禁令3日撤除,应诉成本节省60万,反诉获赔12万美元...
李董 来自:
侵权投诉精准锁定侵权源,美日欧三地同步投诉,侵权方产品全平台消失...
孙总来自:广东-广州
海外申诉15天完成欧盟外观专利申诉,下架仿品300+链接,市场份额回升40%...
钱总来自:广东-珠海
TRO和解3轮谈判压至原索赔额10%,免于平台封店,店铺评分稳居4.9+...
杨总来自:广东-惠州
72小时解除亚马逊冻结,账户恢复当日销售破万单,Listing零影响!...
张总来自:深圳-龙岗
作为公司的老客户已经合作多年,一直很放心办事效率高...